| 注意:访问本站需要Cookie和JavaScript支持!请设置您的浏览器! • 打开购物车 • 查看留言 • 付款方式 • 联系我们 |
![]() |
| 首页 | 电子入门 | 学单片机 | 免费资源 | 下载中心 | 商品列表 | 象棋在线 | 在线绘图 | 加盟五一 | 加入收藏 | 设为首页 |
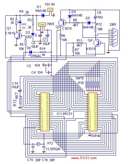
| 选择分类:当前分类——学单片机 相关联或者相类似的文章: 三十分钟一个小时学会单片机(9045) 什么是单片机?单片机有什么用? (8723) 如何用STC板将代码烧录进IC(8681) 怎样安装AT51编程板的USB转串口软件?(8206) 送给单片机爱好者——LED在线编码器(1814) 送给单片机爱好者——LED点阵在线编码器(1544) 单片机系统中的汉字显示(1492) 带语音报数功能的抢答器(1489) 用VB进行串口实时数据采集(1347) 用AT89C2051设计超声波测距仪(1171) 小小电子闹钟 生活学习良伴(1165) DS1820测温原理(1129) 几句代码实现控制摄像头(转)(1117) STC单片机选型指南(1111) 自制PIC单片机编程器(1105) USB转串口芯片CH340(1010) 快速学习单片机之黄金机会!(1010) 告戒购单片机开发实验板初学者(970) 新款实用旋转LED显示屏A(890) 使用市售 USB转RS232串口与PLC通信的测试报告 (881) 首页 前页 后页 尾页 本站推荐: | 跟我来作EZ编程器 本文是站长在无线电杂志社编辑房桦老师的鼓励下,实际动手制作成功的一款EZ的编程器,使用效果很好,为答谢广大爱好者对本站的支持:现全部资料公开,欢迎大家转载, 但请注明51测试网:如果您制作成功, 不要忘了通知。 www.51c51.com石学军 <710>AT89C51是一款应用最为广泛的8051单片机,更重要的是他具有反复烧写(FLASH)的特性。一般情况下可重复烧写1000次,这样为初学者试验提供了一个廉价的平台。为了满足广大单片机爱好者动手的需要,本人利用半个月的时间,参考国外资料,实际设计制作成功一款简单的AT89C51/52/55单片机编程器。由于单片机编程时序不同,这一款编程器仅仅支持ATMEL公司的AT89C51, AT89C52, AT89C55芯片,不支持华邦或飞利浦兼容芯片。 对于很多像我这样一些不算太年轻的从80年代组装7管半导体收音机入门的电子爱好者来说,面对单片机似乎显得有点怯场,但是事实上我以为他甚至比组装一个收音机更简单: 以下是它的硬件电路图, 稍微有一点耐心,完全可以用面包板搭焊。 为了方便大家制作,我把电路简化设计了一下: 监控芯片用IC座安装,另外找一个编程器烧写好监控程序EZ51.HEX后插入,方便调试。 烧写卡座如果购买有困难,可以直接用一个IC座。组装好后通电,用万用表检查: 1, 7805输出5V , D2 电源指示灯亮。(图中我用的是78L05) 2, DW2电压为3-5V。 4, 将Q1的基极对地短接,DW2电压为12V。 5,U1(89C51)的18,19脚电压为2.2V, 2.1V,此电压可作为电路是否起振的依据。 连接电缆用9对9一头公一头母的串口线, 注意市场上有些串口线的两头2,3脚是交叉的,最好用万用表检查一下是否为一一对应。如果没有串口线,也可拆一个老式的串口鼠标自制,只要两头把2,3,5脚连接好即可。本电路对元件没有特殊要求, 电阻用1/8W普通碳膜,三极管我用的是2SA1015,2SC1815, 实际上很多小功率管都可以, 例如9014,9015。只是需要注意他们的管脚排列区别。 二极管1N4148可以用1N4004替代。另外12V稳压管最好挑选一下,精度要求为5%以内。11.0592M晶体有条件的话应当测试一下,市场零售的晶体有些不起振。 <269>这款编程器的烧写软件EZ31.EXE界面很简单;全兼容于WINDOWS9X-2000。仅有几个按钮,分别为打开文件(SEND),读芯片(READ), 退出(EXIT), COM选择,加密(LOCK CODE),以及校验(FAST VERILY)。大家用一下就知道了。注意目前提供下载的为它的升级版本ez4.0自动监测端口号和芯片。 使用更简单! <116>连接好编程器的电源以及串口线,并插入烧写的芯片,点击COM1或COM2(以实际连接为准,本例中我连接的是COM2), 窗口右下脚显示 89C51Found。 此时应当看到信号指示灯D6每2秒亮一下,表示联机工作。 选择一个需要烧写的hex文件开始烧写,如果一切正常,显示的界面如上图所示。 双面板超级小型的pcb;注意监控芯片在反面贴片安装。因此整个电路板仅仅比火柴盒子稍稍大一点,可能是您所能见到最小巧的编程器了。是不是非常漂亮? <28> 看看这张图: 想必您一定搞得定了!一共不到30个零件,确实很ez,按组装一块连插件到焊接测试只要半小时。<28>元件清单 大家看看插件的位置图吧:如果不清楚,给我写信给您搞一个更清楚的。 成品的照片,它的结构相当简练,一共才用了不到30个零件,简直到了增之一分则太肥,减之一分则太瘦的程度。 还不快拿起烙铁来, 跟我一起作? PCB的照片:为了不让大家失望排版还不算太难看:(注意中间一排六个白黑相间的半圆圆圈,是四个10UF/50V电解电容,和两个发光管的位置。超级菜鸟注意了:这几个零件都是长脚为正,短脚为负,具体到电路板上则白色的为负极,黑色的为正极了。 电路中R18为10K*8的一个排阻,请看上面照片,在一排电容和卡座的中间。他的公共脚插在向边界的方向。 2:安装二极管,三个1N4148 和一个12V稳压管DW2。请仔细看管子的表面有字:稳压管印有12V字样,千万别给搞混了。二极管是有极性的, 二极管的黑头方向插向pcb的印有白色的一边就对了:元件插到位后焊接剪脚: 3:安装2个104和2个30p电容;11。0592晶体, 这些都没有方向性随便插:4:插入三极管。电解电容,发光管:注意这些东西都是有极性的:如果搞反了可不行。电解电容和发光管很好办,都是负极向下。三极管(2个2SC1815,一个2SA1015,)以及一个78L05的稳压IC:他们的方向在PCB上可以看到,屁股的方向就是半圆圈的方向。 5:插入排阻(排阻有一个白点的一端是公共端,他的位置在靠近PCB边源的一端;电源插座,232插座就不用说了。 6:插监控芯片的插座。 7:插烧写卡座。由于他和监控芯片是面对面的, 因此必须先焊接监控芯片插座,最后焊烧写卡座。否则等会不好动烙铁了。 8:如果您实在搞不清除元件的方向, 请睁大眼睛仔细看看上面的照片吧。9:最后检查一下电路板的各个地方有没有插错, 短路的。再按照上面的调试方法调试。如果没有插错 <20>基本可以一次调OK <23>。该编程器的编程软件EZ4.EXE, 监控芯片文件EZ51.HEX.均可在本人的个人网站 51测试网www.51c51.com下载;大家在制作中有任何疑问,请发信到sxj1974@163.com. 1、 本站不保证以上观点正确,就算是本站原创作品,本站也不保证内容正确。 2、如果您拥有本文版权,并且不想在本站转载,请书面通知本站立即删除并且向您公开道歉! |
|
本站协议 |
版权信息 |
关于我们 |
本站地图 |
营业执照 |
发票说明 |
付款方式 |
联系方式
深圳市宝安区西乡五壹电子商行——粤ICP备16073394号-1;地址:深圳西乡河西四坊183号;邮编:518102 E-mail:51dz$163.com($改为@);Tel:(0755)27947428 工作时间:9:30-12:00和13:30-17:30和18:30-20:30,无人接听时可以再打手机13537585389 |